- Published on
K8s系列 - kube-proxy如何处理流量的转发
- Authors

- Name
- Guming
在Kubernetes中,Service是一个L4(TCP/UDP/SCTP)负载均衡器,它使用目标网络地址转换(DNAT)来将入站流量重定向到后端pod。重定向由kube-proxy执行,它位于每个节点上。
这里将介绍在iptables模式下,kube-proxy的工作机制
kube-proxy如何处理流量的转发
kube-proxy通过监视kube-apiserver中Service和Endpoints对象的添加和删除来触发路由规则的配置,目前支持三种不同的操作模式:
- user space (没用过)
- 不常用。在这种模式下,对于每个Service,它在本地节点上打开一个端口(随机选择)。对该“代理端口”的任何连接都被代理到Service的一个后端Pod
- iptables (default)
- 基于Netfilter构建。对于每个Service,它安装iptables规则,捕获流向Service的clusterIP和端口的流量,并将该流量重定向到Service的后端集之一。对于每个Endpoint对象,它安装iptables规则来选择一个后端Pod。这是大多数平台的默认模式。
- ipvs
- 这种模式调用netlink接口根据需要创建IPVS规则,并定期将IPVS规则与Kubernetes Services和Endpoints进行同步。它要求Linux内核加载了IPVS模块
externalTrafficPolicy
该配置表示该Service是否希望将外部流量路由到节点本地或整个集群范围的endpoints。有两个可用选项:Cluster(默认)和Local
cluster
- 发送到类型为NodePort的服务数据包会通过节点的IP进行SNAT
- 如果外部数据包被路由到没有保留pod的节点,代理将其转发到另一主机上的pod。这可能会导致额外的跳转
- Kubernetes在集群内执行负载均衡,这意味着在进行负载均衡时将考虑到pod的数量,因此它具有良好的整体负载
local
- 仅在NodePort服务上可用。
- 数据包既不对集群内流量也不对外部流量进行SNAT
- 当数据包到达一个没有保留pod的节点时,它会被丢弃,从而避免了节点之间的额外跳转
- Kubernetes在节点内执行负载均衡,这意味着代理仅将负载分配到本地节点上的pod。解决不平衡问题取决于外部负载均衡器
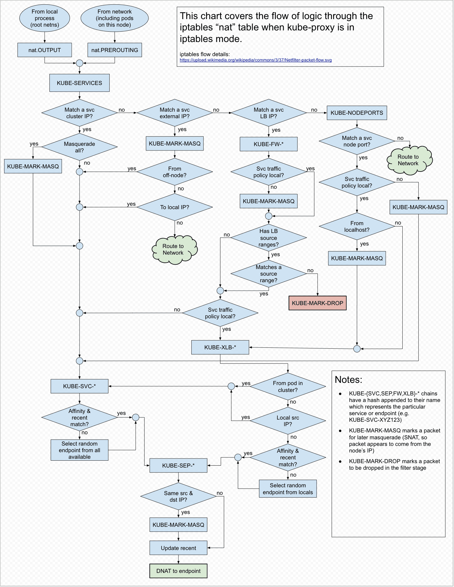
chains of iptables
在创建Service或Endpoint对象时,会编写多个iptables链,用于在pod和服务之间执行各种过滤和NAT
- KUBE-SERVICES 服务数据包的入口点。其功能是匹配"目标IP":端口,并将数据包分派到相应的KUBE-SVC-*链
- KUBE-SVC-* 充当负载均衡器,将数据包分发到KUBE-SEP-*链。KUBE-SEP-*的数量等于服务后面的端点数量。要选择哪个KUBE-SEP-*是随机确定的
- KUBE-SEP-* 代表一个服务端点。它简单地执行DNAT,将服务的IP:端口替换为pod的端点IP:端口
- KUBE-MARK-MASQ 为外部网络中源自于服务的数据包添加一个Netfilter标记。带有此标记的数据包将在POSTROUTING规则中进行修改,使用源网络地址转换(SNAT),其源IP地址为节点的IP地址
- KUBE-MARK-DROP 为不具有目标NAT启用的数据包添加一个Netfilter标记。这些数据包将在KUBE-FIREWALL链中被丢弃
- KUBE-EXT-* 通常涉及源地址转换(SNAT)和目标地址转换(DNAT),以确保外部流量正确路由到 Kubernetes 集群中的服务
- KUBE-NODEPORTS 在部署为NodePort和LoadBalancer类型的服务时,会出现这个链。通过这个链,外部来源可以通过节点端口访问服务。它匹配节点端口,并将数据包分发到相应的KUBE-SVC-*链(externalTrafficPolicy: Cluster)或KUBE-XLB-*链(externalTrafficPolicy: Local)
- KUBE-XLB-* 在将externalTrafficPolicy设置为Local时,此链起作用。有了这个链的设置,如果一个节点没有相关的端点保留,数据包将被丢弃
Workflow of kube-proxy iptables

实践
这里以NodePort和ClusterIP为例
clusterIP
通过不同的配置,接下来我们将讨论5种类型的ClusterIP服务:
- normal:最小的服务定义,具有可用的pod后端,并且不是headless服务
- 会话亲和性
- 外部IP
- no endpoints
- headless服务
Service yaml:
apiVersion: v1
kind: Service
metadata:
name: echo
spec:
ports:
- port: 6711
targetPort: 8080
selector:
app: echo
kubectl apply 👆的文件
kubectl run -it --rm --restart=Never debug --image=nicolaka/netshoot:latest sh
nslookup echo
~ # nslookup echo
Server: 10.43.0.10
Address: 10.43.0.10#53
Name: echo.default.svc.cluster.local
Address: 10.43.91.128'
在k3s上,查看svc,endpoint
[ec2-user@ip-172-31-42-23 k3s]$ sudo kubectl get svc,ep echo
NAME TYPE CLUSTER-IP EXTERNAL-IP PORT(S) AGE
service/echo ClusterIP 10.43.91.128 <none> 6711/TCP 8m32s
NAME ENDPOINTS AGE
endpoints/echo 10.42.0.10:8080,10.42.0.11:8080,10.42.0.9:8080 8m32s
三个endpoint👆
查看下iptables的设置
[ec2-user@ip-172-31-42-23 k3s]$ sudo iptables -t nat -S | grep KUBE-SERVICES
-N KUBE-SERVICES
-A PREROUTING -m comment --comment "kubernetes service portals" -j KUBE-SERVICES
-A OUTPUT -m comment --comment "kubernetes service portals" -j KUBE-SERVICES
-A KUBE-SERVICES -d 10.43.214.178/32 -p tcp -m comment --comment "kube-system/metrics-server:https cluster IP" -m tcp --dport 443 -j KUBE-SVC-Z4ANX4WAEWEBLCTM
-A KUBE-SERVICES -d 10.43.24.120/32 -p tcp -m comment --comment "kube-system/traefik:web cluster IP" -m tcp --dport 80 -j KUBE-SVC-UQMCRMJZLI3FTLDP
-A KUBE-SERVICES -d 172.31.42.23/32 -p tcp -m comment --comment "kube-system/traefik:web loadbalancer IP" -m tcp --dport 80 -j KUBE-EXT-UQMCRMJZLI3FTLDP
-A KUBE-SERVICES -d 10.43.24.120/32 -p tcp -m comment --comment "kube-system/traefik:websecure cluster IP" -m tcp --dport 443 -j KUBE-SVC-CVG3OEGEH7H5P3HQ
-A KUBE-SERVICES -d 172.31.42.23/32 -p tcp -m comment --comment "kube-system/traefik:websecure loadbalancer IP" -m tcp --dport 443 -j KUBE-EXT-CVG3OEGEH7H5P3HQ
-A KUBE-SERVICES -d 10.43.91.128/32 -p tcp -m comment --comment "default/echo cluster IP" -m tcp --dport 6711 -j KUBE-SVC-HV6DMF63W6MGLRDE
-A KUBE-SERVICES -d 10.43.0.1/32 -p tcp -m comment --comment "default/kubernetes:https cluster IP" -m tcp --dport 443 -j KUBE-SVC-NPX46M4PTMTKRN6Y
-A KUBE-SERVICES -d 10.43.0.10/32 -p udp -m comment --comment "kube-system/kube-dns:dns cluster IP" -m udp --dport 53 -j KUBE-SVC-TCOU7JCQXEZGVUNU
-A KUBE-SERVICES -d 10.43.0.10/32 -p tcp -m comment --comment "kube-system/kube-dns:dns-tcp cluster IP" -m tcp --dport 53 -j KUBE-SVC-ERIFXISQEP7F7OF4
-A KUBE-SERVICES -d 10.43.0.10/32 -p tcp -m comment --comment "kube-system/kube-dns:metrics cluster IP" -m tcp --dport 9153 -j KUBE-SVC-JD5MR3NA4I4DYORP
-A KUBE-SERVICES -m comment --comment "kubernetes service nodeports; NOTE: this must be the last rule in this chain" -m addrtype --dst-type LOCAL -j KUBE-NODEPORTS
[ec2-user@ip-172-31-42-23 k3s]$ sudo iptables -t nat -L KUBE-SERVICES | grep echo
KUBE-SVC-HV6DMF63W6MGLRDE tcp -- anywhere ip-10-43-91-128.ap-southeast-1.compute.internal /* default/echo cluster IP */ tcp dpt:6711
[ec2-user@ip-172-31-42-23 k3s]$ sudo iptables -t nat -L KUBE-SVC-HV6DMF63W6MGLRDE
Chain KUBE-SVC-HV6DMF63W6MGLRDE (1 references)
target prot opt source destination
KUBE-MARK-MASQ tcp -- !ip-10-42-0-0.ap-southeast-1.compute.internal/16 ip-10-43-91-128.ap-southeast-1.compute.internal /* default/echo cluster IP */ tcp dpt:6711
KUBE-SEP-QKHRHCLFVYAPNTMT all -- anywhere anywhere /* default/echo -> 10.42.0.10:8080 */ statistic mode random probability 0.33333333349
KUBE-SEP-H5H4EIE4RL3K23M2 all -- anywhere anywhere /* default/echo -> 10.42.0.11:8080 */ statistic mode random probability 0.50000000000
KUBE-SEP-E74O23K3CEWRBTQR all -- anywhere anywhere /* default/echo -> 10.42.0.9:8080 */
[ec2-user@ip-172-31-42-23 k3s]$ sudo iptables -t nat -L KUBE-SEP-QKHRHCLFVYAPNTMT
Chain KUBE-SEP-QKHRHCLFVYAPNTMT (1 references)
target prot opt source destination
KUBE-MARK-MASQ all -- ip-10-42-0-10.ap-southeast-1.compute.internal anywhere /* default/echo */
DNAT tcp -- anywhere anywhere /* default/echo */ tcp to:10.42.0.10:8080
从PREROUTING和OUTPUT的链中我们可以看到,所有进出Pod的数据包都进入了KUBE-SERVICES链作为起始点,在这种情况下,所有进入服务echo(匹配目标IP 10.43.91.128和端口6711的流量)的入站流量都将按照顺序由两条规则进行处理
- 当数据包的源IP不来自pod时,在经过KUBE-MARK-MASQ链时,源IP将被替换为节点IP
- 然后,数据包流入到KUBE-SVC-U52O5CQH2XXNVZ54链中
从下面我们可以看到,当从外部访问服务(而不是从pod)时,源IP被替换为节点IP:
172.31.42.23 是node ip 10.43.206.140 extra service ip
[ec2-user@ip-172-31-42-23 ~]$ curl --interface 172.31.42.23 -s 10.43.206.140:8711 | grep client
client_address=10.42.0.1
[ec2-user@ip-172-31-42-23 ~]$ sudo conntrack -L -d 10.43.206.140
tcp 6 110 TIME_WAIT src=172.31.42.23 dst=10.43.206.140 sport=35582 dport=8711 src=10.42.0.11 dst=10.42.0.1 sport=8080 dport=16315 [ASSURED] mark=0 secctx=system_u:object_r:unlabeled_t:s0 use=1
conntrack v1.4.6 (conntrack-tools): 1 flow entries have been shown.
debug pod里可以这样执行:
[ec2-user@ip-172-31-42-23 ~]$ sudo kubectl run -it --rm --restart=Never debug --image=nicolaka/netshoot:latest sh
If you don't see a command prompt, try pressing enter.
~ # curl -s 10.43.206.140:8711|grep client
client_address=10.42.0.13
👆10.42.0.13时debug pod ip,当数据包来自内部的pod(即'debug' pod)时,源IP保持不变
- KUBE-SVC-*
👆KUBE-SVC-HV6DMF63W6MGLRDE 链中,pod之间的负载均衡是通过iptables模块 'statistic' 完成的。它使用 'probability' 设置将数据包随机分发到KUBE-SEP-*
KUBE-SEP-*
每个KUBE-SEP-*链分别代表一个pod或端点。它包括两个操作:
- 从pod流出的数据包被源NAT为主机的docker0 IP
- 进入pod的数据包被DNAT为pod的IP,然后路由到后端pod
session affinity service
yaml 定义:
apiVersion: v1
kind: Service
metadata:
name: echo-session
spec:
sessionAffinity: ClientIP
ports:
- port: 6711
targetPort: 8080
selector:
app: echo
查询
[ec2-user@ip-172-31-42-23 ~]$ sudo kubectl get svc echo-session
NAME TYPE CLUSTER-IP EXTERNAL-IP PORT(S) AGE
echo-session ClusterIP 10.43.16.138 <none> 6711/TCP 32s
[ec2-user@ip-172-31-42-23 ~]$
[ec2-user@ip-172-31-42-23 ~]$
[ec2-user@ip-172-31-42-23 ~]$ sudo kubectl get ep echo-session
NAME ENDPOINTS AGE
echo-session 10.42.0.10:8080,10.42.0.11:8080,10.42.0.9:8080 42s
“normal” ClusterIP 和具有会话亲和性的 ClusterIP 之间的区别在于,在第一次分发进入服务的请求时,kube-proxy 会利用 ‘statistic’ iptables 模块,同时对于非首次访问者,kube-proxy 也会应用 ‘recent’ 模块,超时检查时间默认为10800秒
可以通过 service.spec.sessionAffinityConfig.clientIP.timeoutSeconds 来重新设置
[ec2-user@ip-172-31-42-23 ~]$ sudo iptables -t nat -L KUBE-SERVICES | grep echo-session
KUBE-SVC-ZACZRH37NSSVE74M tcp -- anywhere ip-10-43-16-138.ap-southeast-1.compute.internal /* default/echo-session cluster IP */ tcp dpt:6711
[ec2-user@ip-172-31-42-23 ~]$ sudo iptables -t nat -L KUBE-SVC-ZACZRH37NSSVE74M
Chain KUBE-SVC-ZACZRH37NSSVE74M (1 references)
target prot opt source destination
KUBE-MARK-MASQ tcp -- !ip-10-42-0-0.ap-southeast-1.compute.internal/16 ip-10-43-16-138.ap-southeast-1.compute.internal /* default/echo-session cluster IP */ tcp dpt:6711
KUBE-SEP-5S4SOT7OIG3HMTHM all -- anywhere anywhere /* default/echo-session -> 10.42.0.10:8080 */ recent: CHECK seconds: 10800 reap name: KUBE-SEP-5S4SOT7OIG3HMTHM side: source mask: 255.255.255.255
KUBE-SEP-RBDR2NWVDKJFF37X all -- anywhere anywhere /* default/echo-session -> 10.42.0.11:8080 */ recent: CHECK seconds: 10800 reap name: KUBE-SEP-RBDR2NWVDKJFF37X side: source mask: 255.255.255.255
KUBE-SEP-ZYFM7UQEEXHOQCCO all -- anywhere anywhere /* default/echo-session -> 10.42.0.9:8080 */ recent: CHECK seconds: 10800 reap name: KUBE-SEP-ZYFM7UQEEXHOQCCO side: source mask: 255.255.255.255
KUBE-SEP-5S4SOT7OIG3HMTHM all -- anywhere anywhere /* default/echo-session -> 10.42.0.10:8080 */ statistic mode random probability 0.33333333349
KUBE-SEP-RBDR2NWVDKJFF37X all -- anywhere anywhere /* default/echo-session -> 10.42.0.11:8080 */ statistic mode random probability 0.50000000000
KUBE-SEP-ZYFM7UQEEXHOQCCO all -- anywhere anywhere /* default/echo-session -> 10.42.0.9:8080 */
[ec2-user@ip-172-31-42-23 ~]$ sudo iptables -t nat -L KUBE-SEP-5S4SOT7OIG3HMTHM
Chain KUBE-SEP-5S4SOT7OIG3HMTHM (2 references)
target prot opt source destination
KUBE-MARK-MASQ all -- ip-10-42-0-10.ap-southeast-1.compute.internal anywhere /* default/echo-session */
DNAT tcp -- anywhere anywhere /* default/echo-session */ recent: SET name: KUBE-SEP-5S4SOT7OIG3HMTHM side: source mask: 255.255.255.255 tcp to:10.42.0.10:8080
external ip service
如果存在将流量路由到一个或多个集群节点的外部IP,Kubernetes服务可以在这些externalIPs上公开。流入集群的流量,以外部IP(作为目标IP)和服务端口为目的地,将被路由到服务端点之一
yaml 定义:
apiVersion: v1
kind: Service
metadata:
name: echo-extip
spec:
ports:
- port: 8711
targetPort: 8080
selector:
app: echo
externalIPs:
- 172.0.11.33
[ec2-user@ip-172-31-42-23 ~]$ sudo kubectl get svc echo-extip
NAME TYPE CLUSTER-IP EXTERNAL-IP PORT(S) AGE
echo-extip ClusterIP 10.43.206.140 172.31.42.23 8711/TCP 4h2m
[ec2-user@ip-172-31-42-23 ~]$ sudo kubectl get ep echo-extip
NAME ENDPOINTS AGE
echo-extip 10.42.0.10:8080,10.42.0.11:8080,10.42.0.9:8080 4h2m
iptable rules:
[ec2-user@ip-172-31-42-23 ~]$ sudo iptables -t nat -L KUBE-SERVICES | grep echo-extip
KUBE-SVC-VICMHRUMYETMHGPR tcp -- anywhere ip-10-43-206-140.ap-southeast-1.compute.internal /* default/echo-extip cluster IP */ tcp dpt:nvc
KUBE-EXT-VICMHRUMYETMHGPR tcp -- anywhere ip-172-31-42-23.ap-southeast-1.compute.internal /* default/echo-extip external IP */ tcp dpt:nvc
no endpoint service
Cluster IP 与后端pod通过选择器进行关联。
如果没有pod与服务的选择器匹配,该服务将被创建而没有端点引用它,在这种情况下,将不会为路由流量创建任何iptables规则
yaml定义:
apiVersion: v1
kind: Service
metadata:
name: echo-noep
spec:
ports:
- port: 8711
targetPort: 8080
selector:
app: echo-noep
sudo iptables -t nat -L KUBE-SERVICES | grep echo-noep 没有任何记录,没有endpoint
[ec2-user@ip-172-31-42-23 ~]$ sudo kubectl get svc echo-noep
NAME TYPE CLUSTER-IP EXTERNAL-IP PORT(S) AGE
echo-noep ClusterIP 10.43.136.207 <none> 8711/TCP 11s
[ec2-user@ip-172-31-42-23 ~]$ sudo kubectl get ep echo-noep
NAME ENDPOINTS AGE
echo-noep <none> 19s
[ec2-user@ip-172-31-42-23 ~]$ sudo iptables-save -t nat | grep echo-noep
[ec2-user@ip-172-31-42-23 ~]$
Service 如果没有定义selector, 同样是没有endpoints
headless service
有时候你不需要负载均衡和一个单一的服务IP。在这种情况下,你可以创建所谓的“无头”服务,通过明确地为 cluster IP(.spec.clusterIP)指定“None”
yaml定义:
apiVersion: v1
kind: Service
metadata:
name: echo-headless
spec:
clusterIP: None
ports:
- port: 9711
targetPort: 8080
selector:
app: echo
进入debug pod,dig echo-headless +search +short
[ec2-user@ip-172-31-42-23 ~]$ sudo kubectl run -it --rm --restart=Never debug --image=nicolaka/netshoot:latest sh
If you don't see a command prompt, try pressing enter.
~ # dig echo-headless +search +short
10.42.0.11
10.42.0.9
10.42.0.10
同时,sudo iptables -t nat -L KUBE-SERVICES | grep echo-headless
没有任何规则
NodePort
Kubernetes通过部署NodePort类型的服务以nodeIP:nodePort的方式公开服务。通过这样做,Kubernetes创建了一个ClusterIP服务,NodePort服务将路由到该服务,并同时在所有节点上打开一个特定的端口(节点端口),发送到该端口的任何流量都将转发到目标pod
执行NodePort流量的iptables规则的入口点是 -A KUBE-SERVICES
KUBE-NODEPORTS规则是KUBE-SERVICES链中的最后一条规则,它表示如果访问的数据包不匹配前面的任何规则,则将其转发到KUBE-NODEPORTS链进行进一步处理
[ec2-user@ip-172-31-42-23 ~]$ sudo iptables -t nat -L KUBE-SERVICES
Chain KUBE-SERVICES (2 references)
target prot opt source destination
KUBE-SVC-NPX46M4PTMTKRN6Y tcp -- anywhere ip-10-43-0-1.ap-southeast-1.compute.internal /* default/kubernetes:https cluster IP */ tcp dpt:https
KUBE-SVC-TCOU7JCQXEZGVUNU udp -- anywhere ip-10-43-0-10.ap-southeast-1.compute.internal /* kube-system/kube-dns:dns cluster IP */ udp dpt:domain
KUBE-SVC-ERIFXISQEP7F7OF4 tcp -- anywhere ip-10-43-0-10.ap-southeast-1.compute.internal /* kube-system/kube-dns:dns-tcp cluster IP */ tcp dpt:domain
KUBE-SVC-XS3QDOAWI6R6C3NX tcp -- anywhere ip-10-43-209-114.ap-southeast-1.compute.internal /* default/echo-np cluster IP */ tcp dpt:nvc
KUBE-SVC-ZACZRH37NSSVE74M tcp -- anywhere ip-10-43-16-138.ap-southeast-1.compute.internal /* default/echo-session cluster IP */ tcp dpt:6711
KUBE-SVC-JD5MR3NA4I4DYORP tcp -- anywhere ip-10-43-0-10.ap-southeast-1.compute.internal /* kube-system/kube-dns:metrics cluster IP */ tcp dpt:9153
KUBE-SVC-Z4ANX4WAEWEBLCTM tcp -- anywhere ip-10-43-214-178.ap-southeast-1.compute.internal /* kube-system/metrics-server:https cluster IP */ tcp dpt:https
KUBE-SVC-UQMCRMJZLI3FTLDP tcp -- anywhere ip-10-43-24-120.ap-southeast-1.compute.internal /* kube-system/traefik:web cluster IP */ tcp dpt:http
KUBE-EXT-UQMCRMJZLI3FTLDP tcp -- anywhere ip-172-31-42-23.ap-southeast-1.compute.internal /* kube-system/traefik:web loadbalancer IP */ tcp dpt:http
KUBE-SVC-CVG3OEGEH7H5P3HQ tcp -- anywhere ip-10-43-24-120.ap-southeast-1.compute.internal /* kube-system/traefik:websecure cluster IP */ tcp dpt:https
KUBE-EXT-CVG3OEGEH7H5P3HQ tcp -- anywhere ip-172-31-42-23.ap-southeast-1.compute.internal /* kube-system/traefik:websecure loadbalancer IP */ tcp dpt:https
KUBE-NODEPORTS all -- anywhere anywhere /* kubernetes service nodeports; NOTE: this must be the last rule in this chain */ ADDRTYPE match dst-type LOCAL
NodePort service有两种类型
- default service(externalTrafficPolicy: Cluster)
- externalTrafficPolicy: Local
externalTrafficPolicy:Cluster 模式
apiVersion: v1
kind: Service
metadata:
name: echo-np
spec:
type: NodePort
ports:
- port: 8711
targetPort: 8080
selector:
app: echo
[ec2-user@ip-172-31-42-23 ~]$ sudo kubectl get svc echo-np
NAME TYPE CLUSTER-IP EXTERNAL-IP PORT(S) AGE
echo-np NodePort 10.43.209.114 <none> 8711:31529/TCP 10s
[ec2-user@ip-172-31-42-23 ~]$ sudo kubectl get ep echo-np
NAME ENDPOINTS AGE
echo-np 10.42.0.10:8080,10.42.0.11:8080,10.42.0.9:8080 19s
[ec2-user@ip-172-31-42-23 ~]$ sudo iptables -t nat -L KUBE-SERVICES | grep echo-np
KUBE-SVC-XS3QDOAWI6R6C3NX tcp -- anywhere ip-10-43-209-114.ap-southeast-1.compute.internal /* default/echo-np cluster IP */ tcp dpt:nvc
[ec2-user@ip-172-31-42-23 ~]$ sudo iptables -t nat -L KUBE-NODEPORTS
Chain KUBE-NODEPORTS (1 references)
target prot opt source destination
KUBE-EXT-XS3QDOAWI6R6C3NX tcp -- anywhere anywhere /* default/echo-np */ tcp dpt:31529
KUBE-EXT-UQMCRMJZLI3FTLDP tcp -- anywhere anywhere /* kube-system/traefik:web */ tcp dpt:30784
KUBE-EXT-CVG3OEGEH7H5P3HQ tcp -- anywhere anywhere /* kube-system/traefik:websecure */ tcp dpt:32646
externalTrafficPolicy: Local 模式
yaml定义
apiVersion: v1
kind: Service
metadata:
name: echo-local
spec:
ports:
- port: 8711
targetPort: 8080
selector:
app: echo
type: NodePort
externalTrafficPolicy: Local
[ec2-user@ip-172-31-42-23 ~]$ sudo kubectl get svc echo-local
NAME TYPE CLUSTER-IP EXTERNAL-IP PORT(S) AGE
echo-local NodePort 10.43.77.106 <none> 8711:31534/TCP 9s
[ec2-user@ip-172-31-42-23 ~]$ sudo kubectl get ep echo-local
NAME ENDPOINTS AGE
echo-local 10.42.0.10:8080,10.42.0.11:8080,10.42.0.9:8080 16s
KUBE-NODEPORTS链在节点具有本地端点和没有本地端点的情况下是不同的。假设“echo” pod未调度到节点上,数据包将被KUBE-MARK-DROP”丢弃。相反,节点上有对应的pod, KUBE-EXT-TTO3CLWIB2CZNJXW 将负责路由到下个chain
[ec2-user@ip-172-31-42-23 ~]$ sudo iptables -t nat -L KUBE-NODEPORTS
Chain KUBE-NODEPORTS (1 references)
target prot opt source destination
KUBE-EXT-TTO3CLWIB2CZNJXW tcp -- anywhere anywhere /* default/echo-local */ tcp dpt:31534
KUBE-EXT-UQMCRMJZLI3FTLDP tcp -- anywhere anywhere /* kube-system/traefik:web */ tcp dpt:30784
KUBE-EXT-CVG3OEGEH7H5P3HQ tcp -- anywhere anywhere /* kube-system/traefik:websecure */ tcp dpt:32646
[ec2-user@ip-172-31-42-23 ~]$ sudo iptables -t nat -L KUBE-EXT-TTO3CLWIB2CZNJXW
Chain KUBE-EXT-TTO3CLWIB2CZNJXW (1 references)
target prot opt source destination
KUBE-SVC-TTO3CLWIB2CZNJXW all -- ip-10-42-0-0.ap-southeast-1.compute.internal/16 anywhere /* pod traffic for default/echo-local external destinations */
KUBE-MARK-MASQ all -- anywhere anywhere /* masquerade LOCAL traffic for default/echo-local external destinations */ ADDRTYPE match src-type LOCAL
KUBE-SVC-TTO3CLWIB2CZNJXW all -- anywhere anywhere /* route LOCAL traffic for default/echo-local external destinations */ ADDRTYPE match src-type LOCAL
KUBE-SVL-TTO3CLWIB2CZNJXW all -- anywhere anywhere